Organigrama
- ???label.link.share???
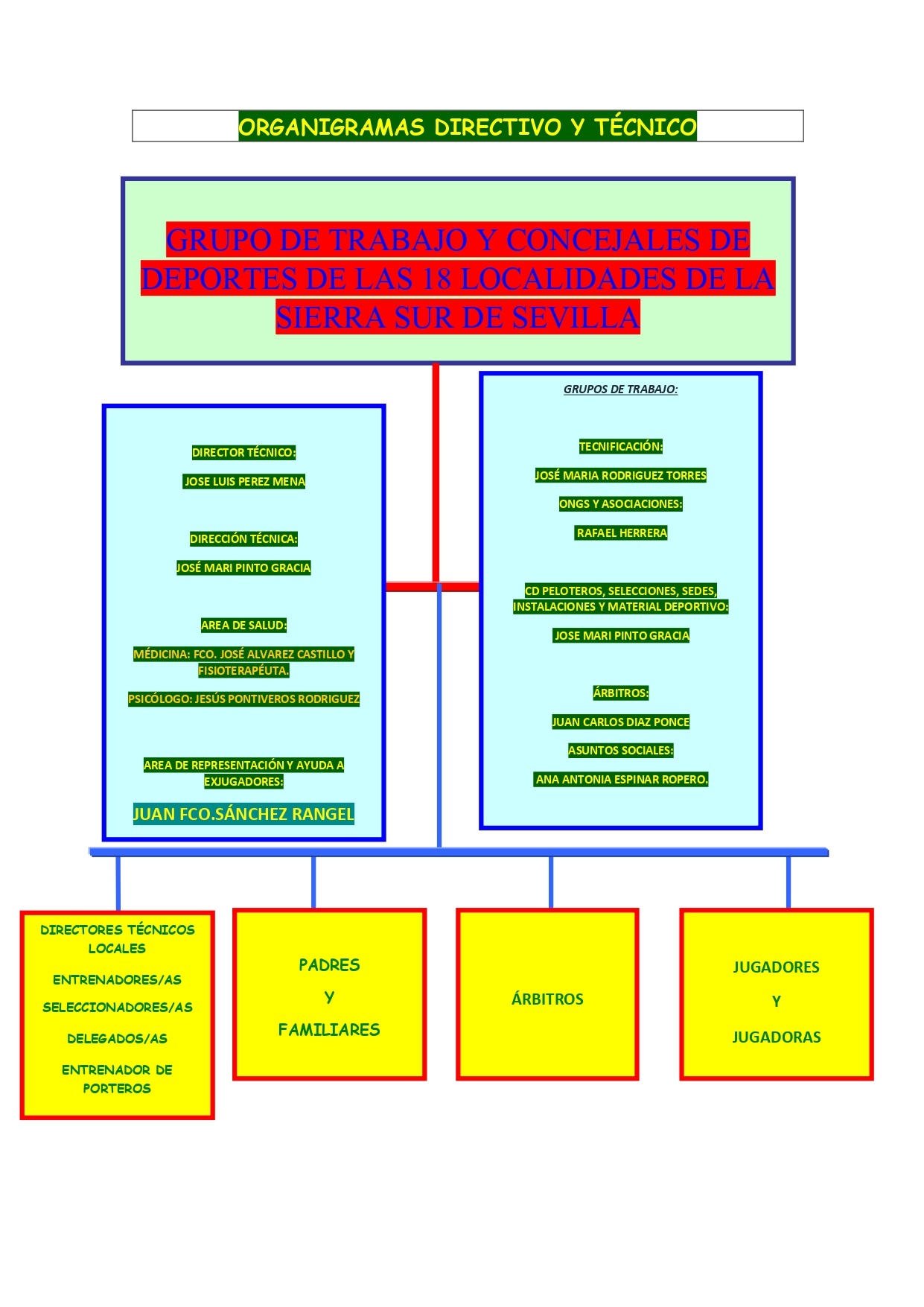
GRUPO DE TRABAJO Y CONCEJALES DE DEPORTES DE LAS 18 LOCALIDADES DE LA SIERRA SUR DE SEVILLA

Director Técnico: Jose Luis Pérez Mena
Dirección Técnica: José Mari Pinto Gracia
Area de Salud:
- Medicina: Fco. José Álvarez, Castillo y fisioterapeuta.
- Psicólogo: Jesús Pontiveros Rodríguez.
- Area de Representación y Ayuda a Jugadores: Talentia
Convenio de Colaboración con:
- Curso de Monitores del tiempo libre del Instituto El Saucejo.
- Universidad de Osuna.
- FRS.
- Centro Penitenciario Sevilla II.
Tecnificación: JM Rodríguez Torres
ONG's y Asociaciones: Rafael Herrera
CD Peloteros, Selecciones, Sedes, Instalaciones y Material Deportivo: José Mari Pinto Gracia
Arbitros: Juan Gabriel Gallegos Jiménez
Asuntos Sociales:
- Ana Antonia.
- Espinar Ropero.
Medios de Comunicación:
- Fernando Segura (TV).
- Eloy Reina (Fotos Diseño).
- Rosa Tiendatt (Periodista).
- DSS Network (Web).
Relaciones Institucionales, Naturaleza y Medio Ambiente: Fernando Cuevas Galán
Directores Tecnicos locales
Padres y familiares
Árbitros
Jugadores y jugadoras
